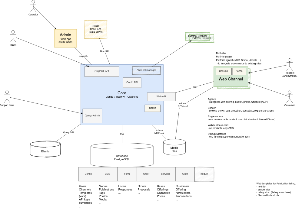
Architecture
Mancub installation comprise of following components:
- Core - API server to provide web content, prices, availabilities and orders, all persistent data is available here.
- Admin - Operator interface - backoffice with advanced UI/UX (implemented in ReactAdmin) to manage data stored in Core
- Web channel(s) - one or more websites according to marketing needs: different languages, domains, microsites (Our agp-web is implemented in Django)
- External channel(s) - Connectors for publishing products and services in other systems (Booking.com, Expedia, Bokun, Viator, ...)

Web channels connect to Core using JSON API (Django REST Framework). Admin React app is connected to Core using JSON REST API. Low level access to data is via django-admin.
First web channel is Default website - contains HTML, CSS, menu, static pages and connector to core for service listing and offering details
Plugin system
Mancub CMS can be extended with Django applications written as modules for Core.
These django apps are installed by default:
- config
- cms
- form
- order
- product
Separately available extensions
- travel_services
- crm
- custom_quotes